分库分表的文章网上非常多,但是大多内容比较零散,以讲解知识点为主,没有完整地说明一个大表的切分、新架构设计、上线的完整过程。

因此,我结合去年做的一个大型分库分表项目,来复盘一下完整的分库分表从架构设计 到 发布上线的实战总结。
1.前言
为什么需要做分库分表。这个相信大家多少都有所了解。
海量数据的存储和访问成为了MySQL数据库的瓶颈问题,日益增长的业务数据,无疑对MySQL数据库造成了相当大的负载,同时对于系统的稳定性和扩展性提出很高的要求。
而且单台服务器的资源(CPU、磁盘、内存等)总是有限的,最终数据库所能承载的数据量、数据处理能力都将遭遇瓶颈。
目前来说一般有两种方案。
一种是更换存储,不使用MySQL,比如可以使用HBase、polarDB、TiDB等分布式存储。
如果出于各种原因考虑,还是想继续使用MySQL,一般会采用第二种方式,那就是分库分表。
文章开头就说了,网上分库分表文章很多,对知识点讲解比较多,因此,本文将不再过多赘述分库分表方案的范式处理。
而是专注于梳理分库分表从架构设计 到 发布上线的完整过程,同时总结其中的注意事项和最佳实践。包括:
- 业务重构
- 技术架构设计
- 改造和上线
- 稳定性保障
- 项目管理
尤其是各个阶段的最佳实践,都是血与泪凝聚的经验教训。
2.第一阶段:业务重构(可选)
对于微服务划分比较合理的分库分表行为,一般只需要关注存储架构的变化,或者只需要在个别应用上进行业务改造即可,一般不需要着重考虑“业务重构”> 这一阶段,因此,这一阶段属于“可选”。
本次项目的第一大难点,在于业务重构。
而本次拆分项目涉及到的两张大表A和B,单表将近八千万的数据,是从单体应用时代遗留下来的,从一开始就没有很好的领域驱动/MSA架构设计,逻辑发散非常严重,到现在已经涉及50+个在线服务和20+个离线业务的的直接读写。
因此,如何保证业务改造的彻底性、全面性是重中之重,不能出现有遗漏的情况。
另外,表A 和 表B 各自有二、三十个字段,两表的主键存在一一对应关系,因此,本次分库分表项目中,还需要将两个表进行重构融合,将多余/无用的字段剔除。
2.1 查询统计
在线业务通过分布式链路追踪系统进行查询,按照表名作为查询条件,然后按照服务维度进行聚合,找到所有相关服务,写一个文档记录相关团队和服务。
这里特别注意下,很多表不是只有在线应用在使用,很多离线算法和数据分析的业务也在使用,这里需要一并的梳理好,做好线下跨团队的沟通和调研工作,以免切换后影响正常的数据分析。
2.2 查询拆分与迁移
创建一个jar包,根据2.1的统计结果,与服务owner合作将服务中的相关查询都迁移到这个jar包中(本项目的jar包叫projected),此处为1.0.0-SNAPSHOT版本。
然后将原本服务内的xxxMapper.xxxMethod( ) 全部改成projectdb.xxxMethod( )进行调用。
这样做有两个好处:
- 方便做后续的查询拆分分析。
- 方便后续直接将jar包中的查询替换为改造后 中台服务 的rpc调用,业务方只需升级jar包版本,即可快速从sql调用改为rpc查询。
这一步花了几个月的实际, 务必梳理各个服务做全面的迁移,不能遗漏 ,否则可能会导致拆分分析不全面,遗漏了相关字段。
查询的迁移主要由于本次拆分项目涉及到的服务太多,需要收拢到一个jar包,更方便后期的改造。如果实际分库分表项目中仅仅涉及一两个服务的,这一步是可以不做的。
2.3 联合查询的拆分分析
根据2.2收拢的jar包中的查询,结合实际情况将查询进行分类和判断,把一些历史遗留的问题,和已经废弃的字段做一些整理。
以下举一些思考点。
1)哪些查询是无法拆分的?例如分页(尽可能地改造,实在改不了只能以冗余列的形式)
2)哪些查询是可以业务上join拆分的?
3)哪些表/字段是可以融合的?
4)哪些字段需要冗余?
5)哪些字段可以直接废弃了?
6)根据业务具体场景和sql整体统计,识别关键的分表键。其余查询走搜索平台。
思考后得到一个查询改造总体思路和方案。
同时在本项目中需要将两张表融合为一张表,废弃冗余字段和无效字段。
2.4 新表设计
这一步基于2.3对于查询的拆分分析,得出旧表融合、冗余、废弃字段的结果,设计新表的字段。
产出新表设计结构后,必须发给各个相关业务方进行review,并保证所有业务方都通过该表的设计。有必要的话可以进行一次线下review。
如果新表的过程中,对部分字段进行了废弃,必须通知 所有业务方进行确认 。
对于新表的设计,除了字段的梳理,也需要根据具体查询,重新设计、优化索引。
2.5 第一次升级
新表设计完成后,先做一次jar包内sql查询的改造,将旧的字段全部更新为新表的字段。
此处为2.0.0-SNAPSHOT版本。
然后让所有服务升级jar包版本,以此来保证这些废弃字段确实是不使用了,新的表结构字段能够完全覆盖过去的业务场景。
特别注意的是,由于涉及服务众多,可以将服务按照 非核心 与 核心 区分,然后分批次上线,避免出现问题导致严重故障或者大范围回滚。
2.6 最佳实践
2.6.1 尽量不改变原表的字段名称
在做新表融合的时候,一开始只是简单归并表A 和 表B的表,因此很多字段名相同的字段做了重命名。
后来字段精简过程中,删除了很多重复字段,但是没有将重命名的字段改回来。
导致后期上线的过程中,不可避免地需要业务方进行重构字段名。
因此,新表设计的时候,除非必不得已,不要修改原表的字段名称!
2.6.2 新表的索引需要仔细斟酌
新表的索引不能简单照搬旧表,而是需要根据查询拆分分析后,重新设计。
尤其是一些字段的融合后,可能可以归并一些索引,或者设计一些更高性能的索引。
2.7 本章小结
至此,分库分表的第一阶段告一段落。这一阶段所需时间,完全取决于具体业务,如果是一个历史包袱沉重的业务,那可能需要花费几个月甚至半年的时间才能完成。
这一阶段的完成质量非常重要,否则可能导致项目后期需要重建表结构、重新全量数据。
这里再次说明,对于微服务划分比较合理的服务,分库分表行为一般只需要关注存储架构的变化,或者只需要在个别应用上进行业务改造即可,一般不需要着重考虑“业务重构”> 这一阶段。
3.第二阶段:存储架构设计(核心)
对于任何分库分表的项目,存储架构的设计都是最核心的部分!
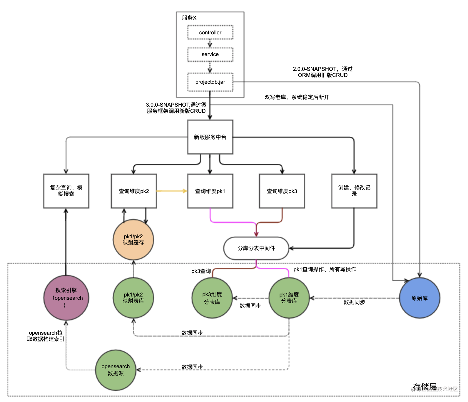
3.1 整体架构
根据第一阶段整理的查询梳理结果,我们总结了这样的查询规律。
- 80%以上的查询都是通过或者带有字段pk1、字段pk2、字段pk3这三个维度进行查询的,其中pk1和pk2由于历史原因存在一一对应的关系
- 20%的查询千奇百怪,包括模糊查询、其他字段查询等等
因此,我们设计了如下的整体架构,引入了数据库中间件、数据同步工具、搜索引擎(阿里云opensearch/ES)等。
下文的论述都是围绕这个架构来展开的。

3.1.1 mysql分表存储
Mysql分表的维度是根据查询拆分分析的结果确定的。
我们发现pk1\pk2\pk3可以覆盖80%以上的主要查询。让这些查询根据分表键直接走mysql数据库即可。
原则上一般最多维护一个分表的全量数据,因为过多的全量数据会造成存储的浪费、数据同步的额外开销、更多的不稳定性、不易扩展等问题。
但是由于本项目pk1和pk3的查询语句都对实时性有比较高的要求,因此,维护了pk1和pk3作为分表键的两份全量数据。
而pk2和pk1由于历史原因,存在一一对应关系,可以仅保留一份映射表即可,只存储pk1和pk2两个字段。
3.1.2 搜索平台索引存储
搜索平台索引,可以覆盖剩余20%的零散查询。
这些查询往往不是根据分表键进行的,或者是带有模糊查询的要求。
对于搜索平台来说,一般不存储全量数据(尤其是一些大varchar字段),只存储主键和查询需要的索引字段,搜索得到结果后,根据主键去mysql存储中拿到需要的记录。
当然,从后期实践结果来看,这里还是需要做一些权衡的:
1)有些非索引字段,如果不是很大,也可以冗余进来,类似覆盖索引,避免多一次sql查询;
2)如果表结构比较简单,字段不大,甚至可以考虑全量存储,提高查询性能,降低mysql数据库的压力。
这里特别提示,搜索引擎和数据库之间同步是必然存在延迟的。所以对于根据分表id查询的语句,尽量保证直接查询数据库,这样不会带来一致性问题的隐患。
3.1.3 数据同步
一般新表和旧表直接可以采用 数据同步 或者 双写的方式进行处理,两种方式有各自的优缺点。

一般根据具体情况选择一种方式就行。
本次项目的具体同步关系见整体存储架构,包括了四个部分:
1)旧表到新表全量主表的同步
一开始为了减少代码入侵、方便扩展,采用了数据同步的方式。而且由于业务过多,担心有未统计到的服务没有及时改造,所以数据同步能避免这些情况导致数据丢失。
但是在上线过程中发现,当延迟存在时,很多新写入的记录无法读到,对具体业务场景造成了比较严重的影响。(具体原因参考4.5.1的说明)
因此,为了满足应用对于实时性的要求,我们在数据同步的基础上,重新在3.0.0-SNAPSHOT版本中改造成了双写的形式。
2)新表全量主表到全量副表的同步
3)新表全量主表到映射表到同步
4)新表全量主表到搜索引擎数据源的同步
2)、3)、4)都是从新表全量主表到其他数据源的数据同步,因为没有强实时性的要求,因此,为了方便扩展,全部采用了数据同步的方式,没有进行更多的多写操作。
3.2 容量评估
在申请mysql存储和搜索平台索引资源前,需要进行容量评估,包括存储容量和性能指标。
具体线上流量评估可以通过监控系统查看qps,存储容量可以简单认为是线上各个表存储容量的和。
但是在全量同步过程中,我们发现需要的实际容量的需求会大于预估,具体可以看3.4.6的说明。
具体性能压测过程就不再赘述。
3.3 数据校验
从上文可以看到,在本次项目中,存在大量的业务改造,属于异构迁移。
从过去的一些分库分表项目来说,大多是同构/对等拆分,因此不会存在很多复杂逻辑,所以对于数据迁移的校验往往比较忽视。
在完全对等迁移的情况下,一般确实比较少出现问题。
但是, 类似这样有比较多改造的异构迁移,校验绝对是重中之重!!
因此,必须对数据同步的结果做校验,保证 业务逻辑改造正确 、 数据同步一致性正确 。这一点非常非常重要。
在本次项目中,存在大量业务逻辑优化以及字段变动,所以我们单独做了一个校验服务,对数据的全量、增量进行校验。
过程中提前发现了许多数据同步、业务逻辑的不一致问题,给我们本次项目平稳上线提供了最重要的前提保障!!
3.4 最佳实践
3.4.1 分库分表引起的流量放大问题
在做容量评估的时候,需要关注一个重要问题。就是分表带来的查询流量放大。
这个流量放大有两方面的原因:
- 索引表的二次查询。比如根据pk2查询的,需要先通过pk2查询pk1,然后根据pk1查询返回结果。
- in的分批查询。如果一个select…in…的查询,数据库中间件会根据分表键,将查询拆分落到对应的物理分表上,相当于原本的一次查询,放大为多次查询。(当然,数据库会将落在同一个分表的id作为一次批量查询,而这是不稳定的合并)
因此,我们需要注意:
- 业务层面尽量限制in查询数量,避免流量过于放大;
- 容量评估时,需要考虑这部分放大因素,做适当冗余,另外,后续会提到业务改造上线分批进行,保证可以及时扩容;
- 分64、128还是256张表有个合理预估,拆得越多,理论上会放大越多,因此不要无谓地分过多的表,根据业务规模做适当估计;
- 对于映射表的查询,由于存在明显的冷热数据,所以我们又在中间加了一层缓存,减少数据库的压力
3.4.2 分表键的变更方案
本项目中,存在一种业务情况会变更字段pk3,但是pk3作为分表键,在数据库中间件中是不能修改的,因此,只能在中台中修改对pk3的更新逻辑,采用先删除、后添加的方式。
这里需要注意,删除和添加操作的事务原子性。当然,简单处理也可以通过日志的方式,进行告警和校准。
3.4.3 数据同步一致性问题
我们都知道,数据同步中一个关键点就是(消息)数据的顺序性,如果不能保证接受的数据和产生的数据的顺序严格一致,就有可能因为(消息)数据乱序带来数据覆盖,最终带来不一致问题。
我们自研的数据同步工具底层使用的消息队列是kakfa,,kafka对于消息的存储,只能做到局部有序性(具体来说是每一个partition的有序)。我们可以把同一主键的消息路由至同一分区,这样一致性一般可以保证。但是,如果存在一对多的关系,就无法保证每一行变更有序,见如下例子。

那么需要通过反查数据源获取最新数据保证一致性。
但是,反查也不是“银弹“,需要考虑两个问题。
1)如果消息变更来源于读写实例,而反查 数据库是查只读实例,那就会存在读写实例延迟导致的数据不一致问题。因此,需要保证 消息变更来源 和 反查数据库的实例是同一个。
2)反查对数据库会带来额外性能开销,需要仔细评估全量时候的影响。
3.4.4 数据实时性问题
延迟主要需要注意几方面的问题,并根据业务实际情况做评估和衡量。
1)数据同步平台的秒级延迟
2)如果消息订阅和反查数据库都是落在只读实例上,那么除了上述数据同步平台的秒级延迟,还会有数据库主从同步的延迟
3)宽表到搜索平台的秒级延迟
只有能够满足业务场景的方案,才是合适的方案。
3.4.5 分表后存储容量优化
由于数据同步过程中,对于单表而言,不是严格按照递增插入的,因此会产生很多”存储空洞“,使得同步完后的存储总量远大于预估的容量。
因此,在新库申请的时候,存储容量多申请50%。
具体原因可以参考我的这篇文章为什么MySQL分库分表后总存储大小变大了?
3.5 本章小结
至此,分库分表的第二阶段告一段落。
这一阶段踩了非常多的坑。
一方面是设计高可用、易扩展的存储架构。在项目进展过程中,也做了多次的修改与讨论,包括mysql数据冗余数量、搜索平台的索引设计、流量放大、分表键修改等问题。
另一方面是“数据同步”本身是一个非常复杂的操作,正如本章最佳实践中提及的实时性、一致性、一对多等问题,需要引起高度重视。
因此,更加依赖于数据校验对最终业务逻辑正确、数据同步正确的检验!
在完成这一阶段后,可以正式进入业务切换的阶段。需要注意的是,数据校验仍然会在下一阶段发挥关键性作用。
4.第三阶段:改造和上线(慎重)
前两个阶段完成后,开始业务切换流程,主要步骤如下:
1)中台服务采用单读 双写 的模式
2)旧表往新表开着数据同步
3) 所有服务升级依赖的projectDB版本,上线RPC,如果出现问题,降版本即可回滚(上线成功后,单读新库,双写新旧库)
4)检查监控确保没有 中台服务 以外的其他服务访问旧库旧表
5)停止数据同步
6)删除旧表
4.1 查询改造
如何验证我们前两个阶段设计是否合理?能否完全覆盖查询的修改 是一个前提条件。
当新表设计完毕后,就可以以新表为标准,修改老的查询。
以本项目为例,需要将旧的sql在 新的中台服务中 进行改造。
1)读查询的改造
可能查询会涉及以下几个方面:
a)根据查询条件,需要将pk1和pk2的inner join改为对应分表键的新表表名
b)部分sql的废弃字段处理
c)非分表键查询改为走搜索平台的查询, 注意保证语义一致
d)注意写单测避免低级错误,主要是DAO层面。
只有新表结构和存储架构能完全适应查询改造,才能认为前面的设计暂时没有问题。
当然,这里还有个前提条件,就是相关查询已经全部收拢,没有遗漏。
- 写查询的改造
除了相关字段的更改以外,更重要的是,需要改造为旧表、新表的双写模式。
这里可能 涉及到具体业务写入逻辑 ,本项目尤为复杂,需要改造过程中 与业务方充分沟通 ,保证写入逻辑正确。
可以在双写上各加一个配置开关,方便切换。如果双写中发现新库写入有问题,可以快速关闭。
同时,双写过程中不关闭 旧库到新库 的数据同步。
为什么呢?主要还是由于我们项目的特殊性。由于我们涉及到几十个服务,为了降低风险,必须分批上线。因此,存在比较麻烦的中间态,一部分服务是老逻辑,一部分服务是新逻辑,必须保证中间态的数据正确性,具体见4.5.1的分析。
4.2 服务化改造
为什么需要新建一个 服务来 承载改造后的查询呢?
一方面是为了改造能够方便的升级与回滚切换,另一方面是为了将查询收拢,作为一个中台化的服务来提供相应的查询能力。
将改造后的新的查询放在服务中,然后jar包中的原本查询,全部替换成这个服务的client调用。
同时,升级jar包版本到3.0.0-SNAPSHOT。
4.3 服务分批上线
为了降低风险,需要安排从非核心服务到核心服务的分批上线。
注意,分批上线过程中,由于写服务往往是核心服务,所以安排在后面。可能出现非核心的读服务上线了,这时候会有 读新表、写旧表 的中间状态。
1) 所有相关服务使用 重构分支 升级projectdb版本到 3.0.0-SNAPSHOT 并部署内网环境;
2) 业务服务依赖于 中台服务,需要订阅服务
3) 开重构分支(不要与正常迭代分支合并) ,部署内网, 内网预计测试两周以上
使用一个新的 重构分支是为了在内网测试两周的时候,不影响业务正常迭代。每周更新的业务分支可以merge到重构分支上部署内网,然后外网使用业务分支merge到master上部署。
当然,如果从线上线下代码分支一致的角度,也可以重构分支和业务分支一起测试上线,对开发和测试的压力会较大。
4)分批上线过程中,如果碰到依赖冲突的问题,需要及时解决并及时更新到该文档中
5)服务上线前, 必须要求业务开发或者测试,明确评估具体api和风险点 ,做好回归。
这里再次提醒,上线完成后,请不要漏掉离线的数据分析业务!请不要漏掉离线的数据分析业务!请不要漏掉离线的数据分析业务!
4.4 旧表下线流程
1)检查监控确保没有中台服务以外的其他服务访问旧库旧表
2)检查数据库上的sql审计,确保没有其他服务仍然读取旧表数据
3)停止数据同步
4)删除旧表
4.5 最佳实践
4.5.1 写完立即读可能读不到
在分批上线过程中,遇到了写完立即读可能读不到的情况。由于业务众多,我们采用了分批上线的方式降低风险,存在一部分应用已经升级,一部分应用尚未升级的情况。未升级的服务仍然往旧表写数据,而升级后的应用会从新表读数据,当延迟存在时,很多新写入的记录无法读到,对具体业务场景造成了比较严重的影响。
延迟的原因主要有两个 :
1)写服务还没有升级,还没有开始双写,还是写旧表,这时候会有 读新表、写旧表 的中间状态,新旧表存在同步延迟。
2)为了避免主库压力,新表数据是从旧表获取变更、然后反查旧表只读实例的数据进行同步的,主从库本身存在一定延迟。
解决方案一般有两种 :
1)数据同步改为双写逻辑。
2)在读接口做补偿,如果新表查不到,到旧表再查一次。
4.5.2 数据库中间件唯一ID替换自增主键(划重点,敲黑板)
由于分表后,继续使用单表的自增主键,会导致全局主键冲突。因此,需要使用分布式唯一ID来代替自增主键。各种算法网上比较多,本项目采用的是数据库自增sequence生成方式。
数据库自增sequence的分布式ID生成器,是一个依赖Mysql的存在, 它的基本原理是在Mysql中存入一个数值,> 每有一台机器去获取ID的时候,都会在当前ID上累加一定的数量比如说2000,> 然后把当前的值加上2000返回给服务器。这样每一台机器都可以继续重复此操作获得唯一id区间。
但是仅仅有全局唯一ID就大功告成了吗?显然不是,因为这里还会存在新旧表的id冲突问题。
因为服务比较多,为了降低风险需要分批上线。因此,存在一部分服务还是单写旧表的逻辑,一部分服务是双写的逻辑。
这样的状态中,旧表的id策略使用的是auto_increment。如果只有单向数据来往的话(旧表到新表),只需要给旧表的id预留一个区间段,sequence从一个较大的起始值开始就能避免冲突。
但该项目中,还有新表数据和旧表数据的双写,如果采用上述方案,较大的id写入到旧表,旧表的auto_increment将会被重置到该值,这样单鞋旧表的服务产生的递增id的记录必然会出现冲突。
所以这里交换了双方的区间段,旧库从较大的auto_increment起始值开始,新表选择的id(也就是sequence的范围)从大于旧表的最大记录的id开始递增,小于旧表auto_increment即将设置的起始值,很好的避免了id冲突问题。
1)切换前:
sequence的起始id设置为当前旧表的自增id大小,然后旧表的自增id需要改大,预留一段区间,给旧表的自增id继续使用,防止未升级业务写入旧表的数据同步到新库后产生id冲突;
2)切换后
无需任何改造,断开数据同步即可
3)优点
只用一份代码;
切换可以使用开关进行,不用升级改造;
如果万一中途旧表的autoincrement被异常数据变大了,也不会造成什么问题。
4)缺点
如果旧表写失败了,新表写成功了,需要日志辅助处理
4.6 本章小结
完成旧表下线后,整个分库分表的改造就完成了。
在这个过程中,需要始终保持对线上业务的敬畏,仔细思考每个可能发生的问题,想好快速回滚方案(在三个阶段提到了projectdb的jar包版本迭代,从1.0.0-SNAPSHOT到3.0.0-SNAPSHOT,包含了每个阶段不同的变更,在不同阶段的分批上线的过程中,通过jar包版本的方式进行回滚,发挥了巨大作用),避免造成重大故障。
5.稳定性保障
这一章主要再次强调稳定性的保障手段。作为本次项目的重要目标之一,稳定性其实贯穿在整个项目周期内,基本上在上文各个环节都已经都有提到,每一个环节都要引起足够的重视,仔细设计和评估方案,做到心中有数,而不是靠天吃饭:
1)新表设计必须跟业务方充分沟通、保证review。
2)对于“数据同步”,必须有数据校验保障数据正确性,可能导致数据不正确的原因上文已经提到来很多,包括实时性、一致性的问题。保证数据正确是上线的大前提 。
3)每一阶段的变动,都必须做好快速回滚都预案。
4)上线过程,都以分批上线的形式,从非核心业务开始做试点,避免故障扩大。
5)监控告警要配置全面,出现问题及时收到告警,快速响应。不要忽略,很重要,有几次出现选过数据的小问题,都是通过告警及时发现和解决的
6)单测,业务功能测试等要充分
6.项目管理之跨团队协作
关于“跨团队协作”,本文专门拎出来作为一章。
因为在这样一个跨团队的大型项目改造过程中,科学的团队协作是保障整体项目按时、高质量完成的不可缺少的因素。
下面,分享几点心得与体会。
6.1 一切文档先行
团队协作最忌“空口无凭”。
无论是团队分工、进度安排或是任何需要多人协作的事情,都需要有一个文档记录,用于追踪进度,把控流程。
6.2 业务沟通与确认
所有的表结构改造,必须跟相关业务方沟通,对于可能存在的历史逻辑,进行全面梳理;
所有讨论确定后的字段改造,必须由每个服务的Owner进行确认。
6.3 责任到位
对于多团队多人次的合作项目,每个团队都应该明确一个对接人,由项目总负责人与团队唯一对接人沟通,明确团队完整进度和完成质量。
7.展望
其实,从全文的篇幅就能够看出,本次的分库分表项目由于复杂的业务逻辑改造,费大量的时间和精力,并且非常容易在改造过程中,引起不稳定的线上问题。
本文复盘了整个分库分表从拆分、设计、上线的整体过程,希望能对大家有所帮助。
看到这里,我们会想问一句。所以,有没有更好的方式呢?
也许,未来还是需要去结合业界新的数据库中间件技术,能够快速实现分库分表。
也许,未来还可以引入新的数据存储技术与方案(polardb、tidb、hbase),根本不再需要分库分表呢?
继续跟进新技术的发展,我相信会找到答案。
评论区